来源:转自7月22日安徽日报
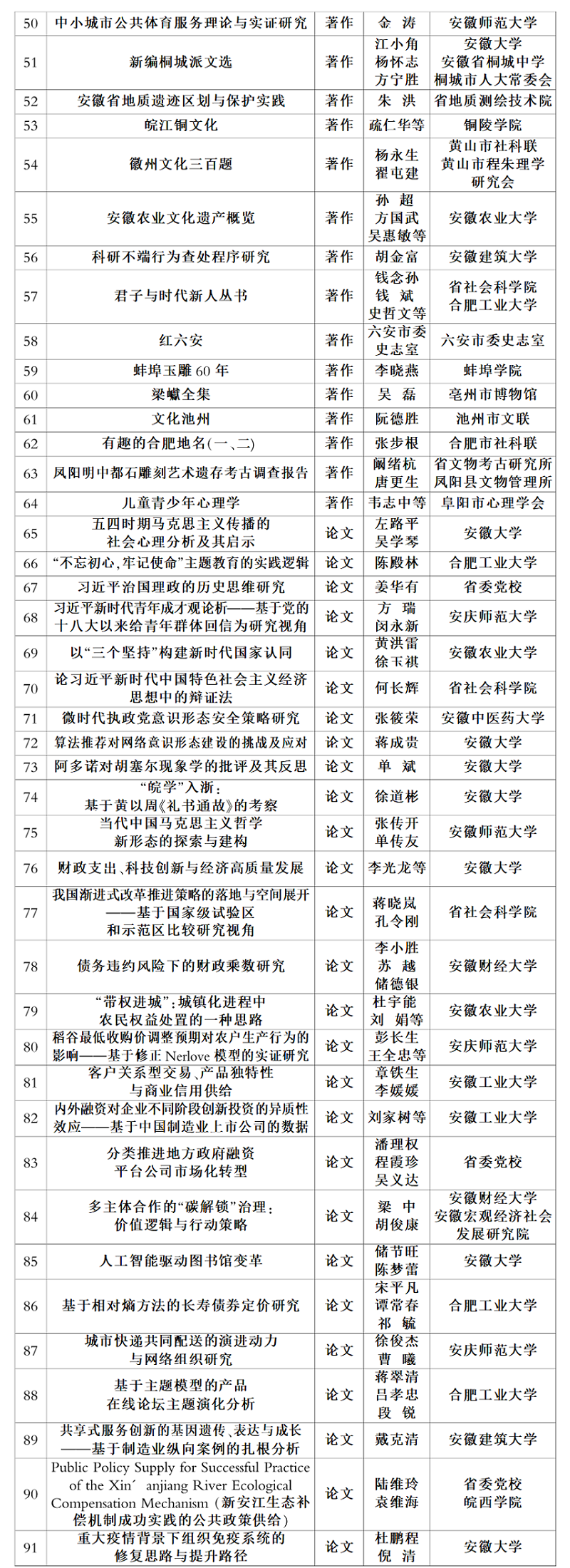
根据《安徽省社会科学奖奖励办法》和社科类、文学类、艺术类、出版类社科奖评奖细则,现将2019-2020年度安徽省社会科学奖拟获奖成果予以公示。公示日期为2022年7月22日至8月21日。
在此期间,如有异议,请以书面形式向省社科类评奖办公室、省文学类评奖办公室、省艺术类评奖办公室、省出版类评奖办公室反映。
省社科类评奖办通信地址:安徽省合肥市徽州大道1009号省社科大楼二楼10室。邮编:230051。
省文学类评奖办通信地址:安徽省合肥市芜湖路同济大厦505室。邮编:230001。
省艺术类评奖办通信地址:安徽省合肥市包河区中山路1号省行政中心二号楼4040室。邮编:230091。
省出版类评奖办通信地址:安徽省合肥市包河区中山路1号省行政中心一号楼344室。邮编:230091。
安徽省社会科学奖奖励工作领导小组办公室
2022年7月22日






Copyright ◎ 2008 Anhui Province Federation of Social Sciences,All Rights Reserved.
版权所有: 安徽省社会科学界联合会 皖ICP备08001559号